Physics Derivation Graph navigation Sign in

ordered list representation in RDF

Published 2020-12-27T20:11:00Z by Physics Derivation Graph

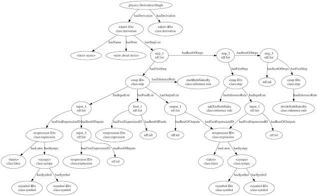
The Physics Derivation Graph depends on a data structure capable of using ordered lists. RDF's support for ordered lists is slightly convoluted. The best visualization of ordered lists in RDF I've found is https://ontola.io/blog/ordered-data-in-rdf/

I tried sketching how the "linked recursive lists" approach looks for the Physics Derivation Graph for a derivation that has a sequence of steps, and each step has an ordered list of inputs, feeds, and outputs.



Credit: dreampuf.github.io