Return to navigation page or list derivations

Review frequency relations

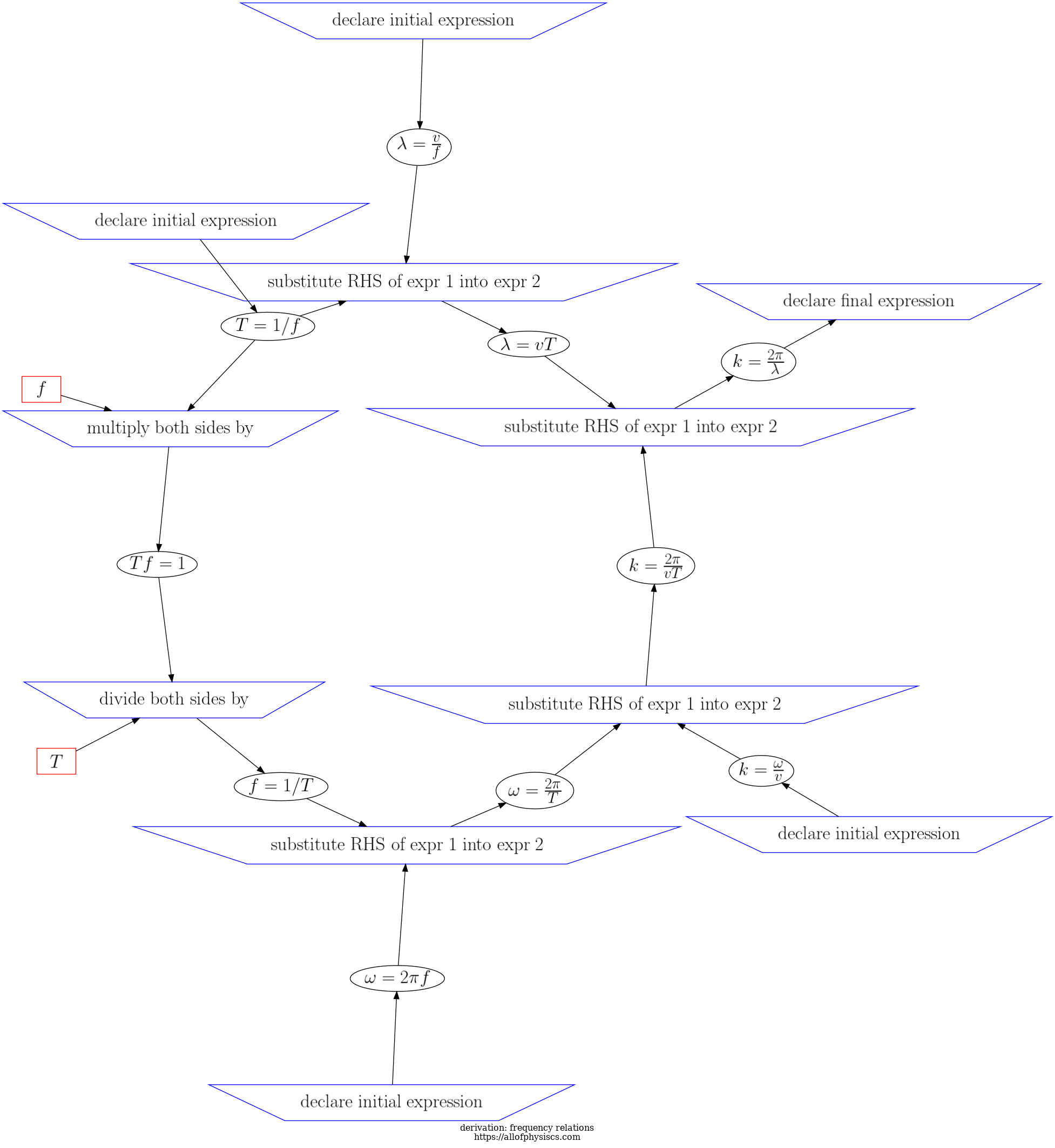
step inference rule input feed output step validity (as per SymPy)
1
  • 0000111981: declare initial expression
  • number of inputs: 0; feeds: 0; outputs: 1
  • Eq.~\ref{eq:#1} is an initial equation.
  1. 5900595848
    \(k = \frac{\omega}{v}\)
no validation is available for declarations
2
  • 0000111981: declare initial expression
  • number of inputs: 0; feeds: 0; outputs: 1
  • Eq.~\ref{eq:#1} is an initial equation.
  1. 0404050504
    \(\lambda = \frac{v}{f}\)
no validation is available for declarations
3
  • 0000111981: declare initial expression
  • number of inputs: 0; feeds: 0; outputs: 1
  • Eq.~\ref{eq:#1} is an initial equation.
  1. 3131211131
    \(\omega = 2 \pi f\)
no validation is available for declarations
4
  • 0000111981: declare initial expression
  • number of inputs: 0; feeds: 0; outputs: 1
  • Eq.~\ref{eq:#1} is an initial equation.
  1. 3131111133
    \(T = 1 / f\)
no validation is available for declarations
5
  • 0000111634: substitute RHS of expr 1 into expr 2
  • number of inputs: 2; feeds: 0; outputs: 1
  • Substitute RHS of Eq.~\ref{eq:#1} into Eq.~\ref{eq:#2}; yields Eq.~\ref{eq:#3}.
  1. 5900595848
    \(k = \frac{\omega}{v}\)
  2. 3132131132
    \(\omega = \frac{2\pi}{T}\)
  1. 0934990943
    \(k = \frac{2 \pi}{v T}\)
LHS diff is pdg0002321 - pdg0005321 RHS diff is 2*pdg0003141*(pdg0001357 - 1)/(pdg0001357*pdg0009491)
6
  • 0000111634: substitute RHS of expr 1 into expr 2
  • number of inputs: 2; feeds: 0; outputs: 1
  • Substitute RHS of Eq.~\ref{eq:#1} into Eq.~\ref{eq:#2}; yields Eq.~\ref{eq:#3}.
  1. 0404050504
    \(\lambda = \frac{v}{f}\)
  2. 3131111133
    \(T = 1 / f\)
  1. 1293923844
    \(\lambda = v T\)
LHS diff is -pdg0001115 + pdg0009491 RHS diff is -pdg0001357*pdg0009491 + 1/pdg0004201
7
  • 0000111634: substitute RHS of expr 1 into expr 2
  • number of inputs: 2; feeds: 0; outputs: 1
  • Substitute RHS of Eq.~\ref{eq:#1} into Eq.~\ref{eq:#2}; yields Eq.~\ref{eq:#3}.
  1. 0934990943
    \(k = \frac{2 \pi}{v T}\)
  2. 1293923844
    \(\lambda = v T\)
  1. 3121513111
    \(k = \frac{2 \pi}{\lambda}\)
LHS diff is pdg0001115 - pdg0005321 RHS diff is pdg0001357*pdg0009491 - 2*pdg0003141/pdg0001115
8
  • 0000111182: multiply both sides by
  • number of inputs: 1; feeds: 1; outputs: 1
  • Multiply both sides of Eq.~\ref{eq:#2} by $#1$; yields Eq.~\ref{eq:#3}.
  1. 3131111133
    \(T = 1 / f\)
  1. 0005749291
    \(f\)
  1. 2131616531
    \(T f = 1\)
LHS arithmetic error. Diff: pdg0009491*(-pdg0004201 + pdg0006235)
9
  • 0000111975: divide both sides by
  • number of inputs: 1; feeds: 1; outputs: 1
  • Divide both sides of Eq.~\ref{eq:#2} by $#1$; yields Eq.~\ref{eq:#3}.
  1. 2131616531
    \(T f = 1\)
  1. 0008837284
    \(T\)
  1. 2113211456
    \(f = 1/T\)
valid
10
  • 0000111634: substitute RHS of expr 1 into expr 2
  • number of inputs: 2; feeds: 0; outputs: 1
  • Substitute RHS of Eq.~\ref{eq:#1} into Eq.~\ref{eq:#2}; yields Eq.~\ref{eq:#3}.
  1. 3131211131
    \(\omega = 2 \pi f\)
  2. 2113211456
    \(f = 1/T\)
  1. 3132131132
    \(\omega = \frac{2\pi}{T}\)
LHS diff is -pdg0002321 + pdg0004201 RHS diff is (1 - 2*pdg0003141)/pdg0009491
11
  • 0000111341: declare final expression
  • number of inputs: 1; feeds: 0; outputs: 0
  • Eq.~\ref{eq:#1} is one of the final equations.
  1. 3121513111
    \(k = \frac{2 \pi}{\lambda}\)
no validation is available for declarations

Symbols used in frequency relations

Steps and expressions for frequency relations

d3js visualization of steps and expressions in frequency relations


Hold the mouse over a node to highlight that node and its neighbors. You can zoom in/out. You can pan the image. You can move nodes by clicking and dragging.

Actions: Edit Derivation

Generate Tex file or PDF file

   xor   

Delete Derivation and all associated steps

This does not remove expressions, symbols, and operations.

timing of Neo4j queries: