Return to navigation page or list derivations

Review quantum basics orthogonality

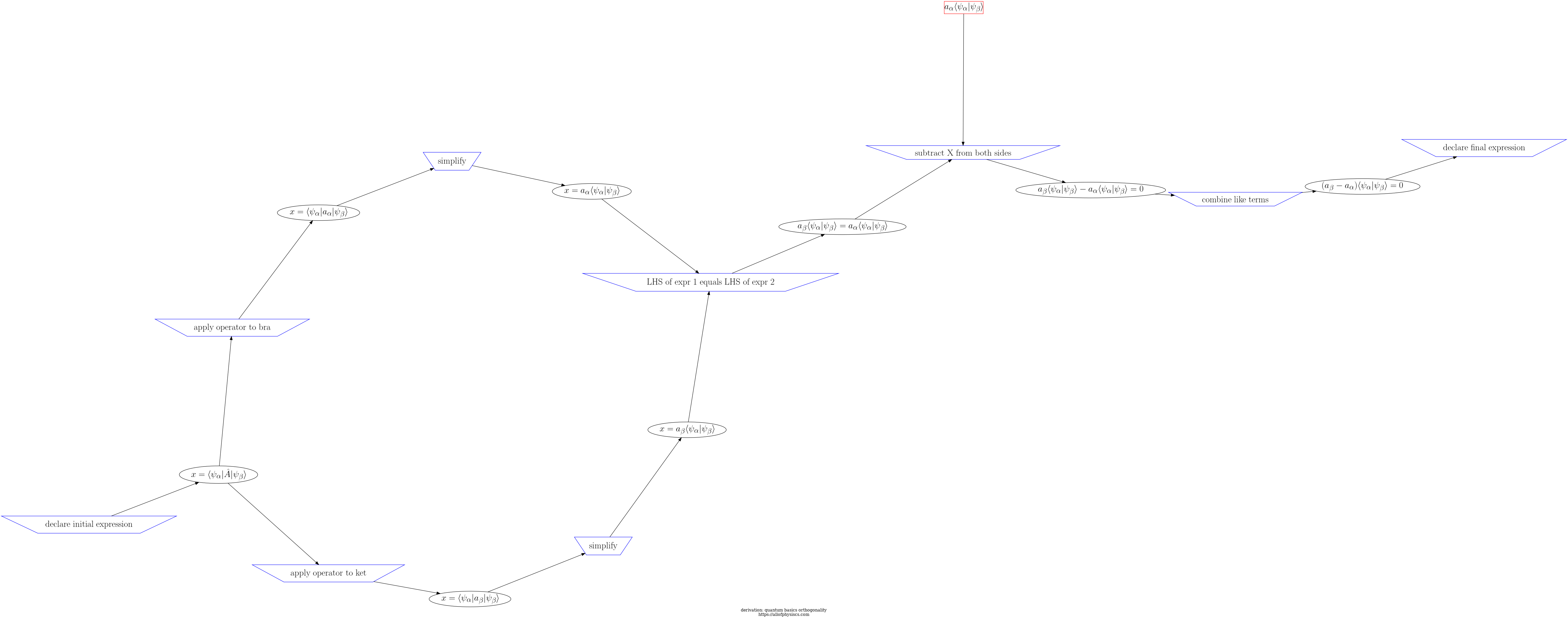
step inference rule input feed output step validity (as per SymPy)
1
  • 0000111981: declare initial expression
  • number of inputs: 0; feeds: 0; outputs: 1
  • Eq.~\ref{eq:#1} is an initial equation.
  1. 9596004948
    \(x = \langle\psi_{\alpha}| \hat{A} |\psi_{\beta}\rangle\)
no validation is available for declarations
2
  • 0000111946: apply operator to ket
  • number of inputs: 1; feeds: 0; outputs: 1
  • Apply operator in Eq.~\ref{eq:#1} to ket; yields Eq.~\ref{eq:#2}.
  1. 9596004948
    \(x = \langle\psi_{\alpha}| \hat{A} |\psi_{\beta}\rangle\)
  1. 1010393944
    \(x = \langle\psi_{\alpha}| a_{\beta} |\psi_{\beta} \rangle\)
recognized infrule but not yet supported
3
  • 0000111390: apply operator to bra
  • number of inputs: 1; feeds: 0; outputs: 1
  • Apply operator in Eq.~\ref{eq:#1} to bra; yields Eq.~\ref{eq:#2}.
  1. 9596004948
    \(x = \langle\psi_{\alpha}| \hat{A} |\psi_{\beta}\rangle\)
  1. 1395858355
    \(x = \langle \psi_{\alpha}| a_{\alpha} |\psi_{\beta}\rangle\)
recognized infrule but not yet supported
4
  • 0000111457: simplify
  • number of inputs: 1; feeds: 0; outputs: 1
  • Simplify Eq.~\ref{eq:#1}; yields Eq.~\ref{eq:#2}.
  1. 1010393944
    \(x = \langle\psi_{\alpha}| a_{\beta} |\psi_{\beta} \rangle\)
  1. 2394240499
    \(x = a_{\beta} \langle \psi_{\alpha} | \psi_{\beta} \rangle\)
valid
5
  • 0000111457: simplify
  • number of inputs: 1; feeds: 0; outputs: 1
  • Simplify Eq.~\ref{eq:#1}; yields Eq.~\ref{eq:#2}.
  1. 1395858355
    \(x = \langle \psi_{\alpha}| a_{\alpha} |\psi_{\beta}\rangle\)
  1. 3943939590
    \(x = a_{\alpha} \langle \psi_{\alpha}| \psi_{\beta}\rangle\)
Not evaluated due to missing term in SymPy
6
  • 0000111355: LHS of expr 1 equals LHS of expr 2
  • number of inputs: 2; feeds: 0; outputs: 1
  • LHS of Eq.~\ref{eq:#1} is equal to LHS of Eq.~\ref{eq:#2}; yields Eq.~\ref{eq:#3}.
  1. 3943939590
    \(x = a_{\alpha} \langle \psi_{\alpha}| \psi_{\beta}\rangle\)
  2. 2394240499
    \(x = a_{\beta} \langle \psi_{\alpha} | \psi_{\beta} \rangle\)
  1. 1203938249
    \(a_{\beta} \langle \psi_{\alpha} | \psi_{\beta} \rangle = a_{\alpha} \langle \psi_{\alpha} | \psi_{\beta} \rangle\)
Not evaluated due to missing term in SymPy
7
  • 0000111282: subtract X from both sides
  • number of inputs: 1; feeds: 1; outputs: 1
  • Subtract $#1$ from both sides of Eq.~\ref{eq:#2}; yields Eq.~\ref{eq:#3}.
  1. 1203938249
    \(a_{\beta} \langle \psi_{\alpha} | \psi_{\beta} \rangle = a_{\alpha} \langle \psi_{\alpha} | \psi_{\beta} \rangle\)
  1. 0005395034
    \(a_{\alpha} \langle \psi_{\alpha} | \psi_{\beta} \rangle\)
  1. 3924948349
    \(a_{\beta} \langle \psi_{\alpha} | \psi_{\beta} \rangle - a_{\alpha} \langle \psi_{\alpha} | \psi_{\beta} \rangle = 0\)
Not evaluated due to missing term in SymPy
8
  • 0000111728: combine like terms
  • number of inputs: 1; feeds: 0; outputs: 1
  • Combine like terms in Eq.~\ref{eq:#1}; yields Eq.~\ref{eq:#2}.
  1. 3924948349
    \(a_{\beta} \langle \psi_{\alpha} | \psi_{\beta} \rangle - a_{\alpha} \langle \psi_{\alpha} | \psi_{\beta} \rangle = 0\)
  1. 2394935831
    \(( a_{\beta} - a_{\alpha} ) \langle \psi_{\alpha} | \psi_{\beta} \rangle = 0\)
recognized infrule but not yet supported
9
  • 0000111341: declare final expression
  • number of inputs: 1; feeds: 0; outputs: 0
  • Eq.~\ref{eq:#1} is one of the final equations.
  1. 2394935831
    \(( a_{\beta} - a_{\alpha} ) \langle \psi_{\alpha} | \psi_{\beta} \rangle = 0\)
no validation is available for declarations

Symbols used in quantum basics orthogonality

Steps and expressions for quantum basics orthogonality

d3js visualization of steps and expressions in quantum basics orthogonality


Hold the mouse over a node to highlight that node and its neighbors. You can zoom in/out. You can pan the image. You can move nodes by clicking and dragging.

Actions: Edit Derivation

Generate Tex file or PDF file

   xor   

Delete Derivation and all associated steps

This does not remove expressions, symbols, and operations.

timing of Neo4j queries: