Return to navigation page or list derivations
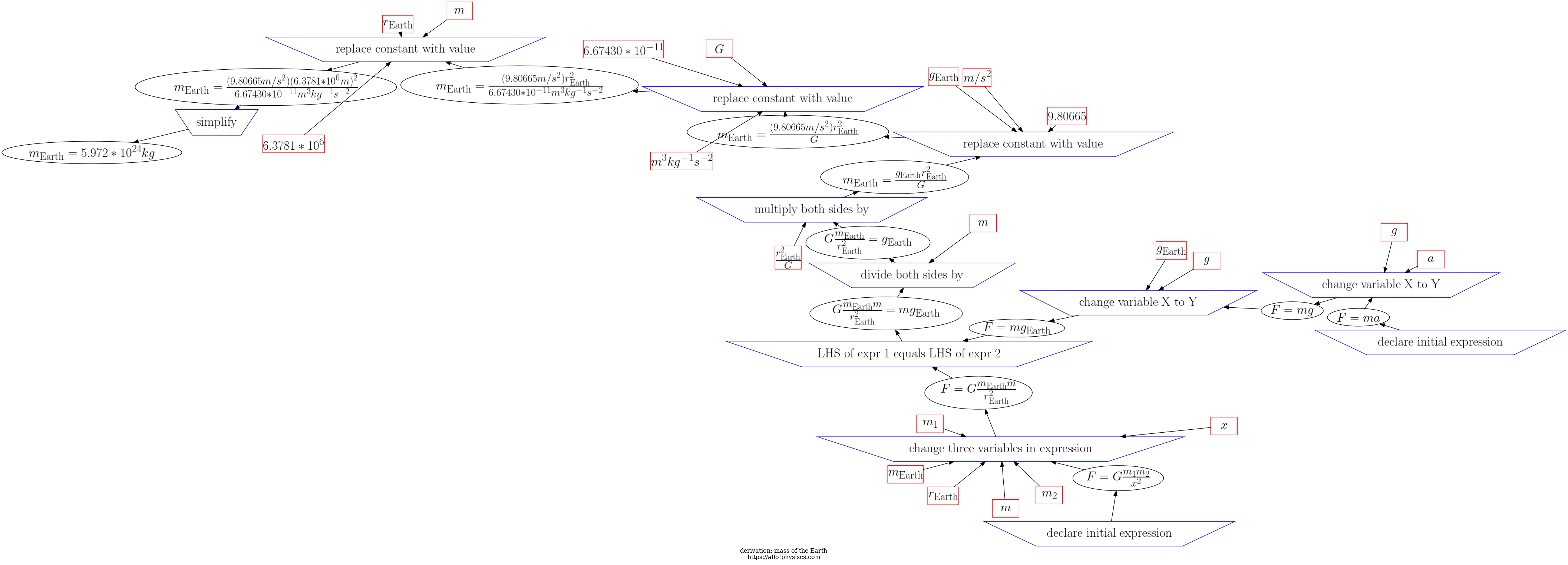
| step | inference rule | input | feed | output | step validity (as per SymPy) |
|---|---|---|---|---|---|
| 0.5 |
|
|
no validation is available for declarations | ||
| 1 |
|
|
|
|
LHS diff is 0 RHS diff is pdg0005156*(-pdg0001649 + pdg0009140) |
| 1.25 |
|
|
|
|
LHS diff is 0 RHS diff is pdg0005156*(pdg0001649 - pdg0007557) |
| 1.5 |
|
|
no validation is available for declarations | ||
| 2 |
|
|
|
|
list index out of range |
| 3 |
|
|
|
input diff is 0 diff is pdg0005156*pdg0007557 - pdg0005156*pdg0005458*pdg0006277/pdg0003236**2 diff is -pdg0005156*pdg0007557 + pdg0005156*pdg0005458*pdg0006277/pdg0003236**2 | |
| 4 |
|
|
|
|
valid |
| 5 |
|
|
|
|
valid |
| 6 |
|
|
|
|
recognized infrule but not yet supported |
| 7 |
|
|
|
|
recognized infrule but not yet supported |
| 8 |
|
|
|
|
recognized infrule but not yet supported |
| 9 |
|
|
|
LHS diff is 0 RHS diff is 6.3781 - 5.972e+24*kg |
pdg_app/to_review_derivation: node_properties, derivation7287232compute/get_dict_of_steps_in_derivation: steps_in_this_derivation9447348compute/get_dict_of_steps_in_derivation: step_has_inference_rule6436373compute/get_dict_of_steps_in_derivation: step_id_has_expressions, HAS_INPUT6436373compute/get_dict_of_steps_in_derivation: step_id_has_expressions, HAS_FEED6436373compute/get_dict_of_steps_in_derivation: step_id_has_expressions, HAS_OUTPUT6436373compute/get_dict_of_steps_in_derivation: get_step_has_sequence_index9447348compute/get_dict_of_steps_in_derivation: step_has_inference_rule6498569compute/get_dict_of_steps_in_derivation: step_id_has_expressions, HAS_INPUT6498569compute/get_dict_of_steps_in_derivation: step_id_has_expressions, HAS_FEED6498569compute/get_dict_of_steps_in_derivation: step_id_has_expressions, HAS_OUTPUT6498569compute/get_dict_of_steps_in_derivation: step_has_inference_rule9475220compute/get_dict_of_steps_in_derivation: step_id_has_expressions, HAS_INPUT9475220compute/get_dict_of_steps_in_derivation: step_id_has_expressions, HAS_FEED9475220compute/get_dict_of_steps_in_derivation: step_id_has_expressions, HAS_OUTPUT9475220compute/get_dict_of_steps_in_derivation: step_has_inference_rule1133540compute/get_dict_of_steps_in_derivation: step_id_has_expressions, HAS_INPUT1133540compute/get_dict_of_steps_in_derivation: step_id_has_expressions, HAS_FEED1133540compute/get_dict_of_steps_in_derivation: step_id_has_expressions, HAS_OUTPUT1133540compute/get_dict_of_steps_in_derivation: step_has_inference_rule5104033compute/get_dict_of_steps_in_derivation: step_id_has_expressions, HAS_INPUT5104033compute/get_dict_of_steps_in_derivation: step_id_has_expressions, HAS_FEED5104033compute/get_dict_of_steps_in_derivation: step_id_has_expressions, HAS_OUTPUT5104033compute/get_dict_of_steps_in_derivation: step_has_inference_rule9299431compute/get_dict_of_steps_in_derivation: step_id_has_expressions, HAS_INPUT9299431compute/get_dict_of_steps_in_derivation: step_id_has_expressions, HAS_FEED9299431compute/get_dict_of_steps_in_derivation: step_id_has_expressions, HAS_OUTPUT9299431compute/get_dict_of_steps_in_derivation: step_has_inference_rule4179096compute/get_dict_of_steps_in_derivation: step_id_has_expressions, HAS_INPUT4179096compute/get_dict_of_steps_in_derivation: step_id_has_expressions, HAS_FEED4179096compute/get_dict_of_steps_in_derivation: step_id_has_expressions, HAS_OUTPUT4179096compute/get_dict_of_steps_in_derivation: step_has_inference_rule1140462compute/get_dict_of_steps_in_derivation: step_id_has_expressions, HAS_INPUT1140462compute/get_dict_of_steps_in_derivation: step_id_has_expressions, HAS_FEED1140462compute/get_dict_of_steps_in_derivation: step_id_has_expressions, HAS_OUTPUT1140462compute/get_dict_of_steps_in_derivation: step_has_inference_rule5811766compute/get_dict_of_steps_in_derivation: step_id_has_expressions, HAS_INPUT5811766compute/get_dict_of_steps_in_derivation: step_id_has_expressions, HAS_FEED5811766compute/get_dict_of_steps_in_derivation: step_id_has_expressions, HAS_OUTPUT5811766compute/get_dict_of_steps_in_derivation: step_has_inference_rule7567610compute/get_dict_of_steps_in_derivation: step_id_has_expressions, HAS_INPUT7567610compute/get_dict_of_steps_in_derivation: step_id_has_expressions, HAS_FEED7567610compute/get_dict_of_steps_in_derivation: step_id_has_expressions, HAS_OUTPUT7567610compute/get_dict_of_steps_in_derivation: step_has_inference_rule9912981compute/get_dict_of_steps_in_derivation: step_id_has_expressions, HAS_INPUT9912981compute/get_dict_of_steps_in_derivation: step_id_has_expressions, HAS_FEED9912981compute/get_dict_of_steps_in_derivation: step_id_has_expressions, HAS_OUTPUT9912981compute/get_dict_of_steps_in_derivation: step_has_inference_rule8839915compute/get_dict_of_steps_in_derivation: step_id_has_expressions, HAS_INPUT8839915compute/get_dict_of_steps_in_derivation: step_id_has_expressions, HAS_FEED8839915compute/get_dict_of_steps_in_derivation: step_id_has_expressions, HAS_OUTPUT8839915pdg_app/to_review_derivation: get_list_of_step_dicts_in_this_derivation7287232pdg_app/to_review_derivation: get_list_of_sequence_values_for_derivation_id7287232527822pdg_app/to_review_derivation: get_list_node_dicts_of_type inference_rule7287232compute/get_dict_of_steps_in_derivation: step_has_inference_rule2163681compute/get_dict_of_steps_in_derivation: step_id_has_expressions, HAS_INPUT2163681compute/get_dict_of_steps_in_derivation: step_id_has_expressions, HAS_FEED2163681compute/get_dict_of_steps_in_derivation: step_id_has_expressions, HAS_OUTPUT2163681compute/get_dict_of_steps_in_derivation: step_has_inference_rule7327436compute/get_dict_of_steps_in_derivation: step_id_has_expressions, HAS_INPUT7327436compute/get_dict_of_steps_in_derivation: step_id_has_expressions, HAS_FEED7327436compute/get_dict_of_steps_in_derivation: step_id_has_expressions, HAS_OUTPUT7327436compute/get_dict_of_steps_in_derivation: step_has_inference_rule3224229compute/get_dict_of_steps_in_derivation: step_id_has_expressions, HAS_INPUT3224229compute/get_dict_of_steps_in_derivation: step_id_has_expressions, HAS_FEED3224229compute/get_dict_of_steps_in_derivation: step_id_has_expressions, HAS_OUTPUT3224229compute/get_dict_of_steps_in_derivation: step_has_inference_rule3041580compute/get_dict_of_steps_in_derivation: step_id_has_expressions, HAS_INPUT3041580compute/get_dict_of_steps_in_derivation: step_id_has_expressions, HAS_FEED3041580compute/get_dict_of_steps_in_derivation: step_id_has_expressions, HAS_OUTPUT3041580compute/get_dict_of_steps_in_derivation: step_has_inference_rule4887738compute/get_dict_of_steps_in_derivation: step_id_has_expressions, HAS_INPUT4887738compute/get_dict_of_steps_in_derivation: step_id_has_expressions, HAS_FEED4887738compute/get_dict_of_steps_in_derivation: step_id_has_expressions, HAS_OUTPUT4887738compute/get_dict_of_steps_in_derivation: step_has_inference_rule2370460compute/get_dict_of_steps_in_derivation: step_id_has_expressions, HAS_INPUT2370460compute/get_dict_of_steps_in_derivation: step_id_has_expressions, HAS_FEED2370460compute/get_dict_of_steps_in_derivation: step_id_has_expressions, HAS_OUTPUT2370460compute/get_dict_of_steps_in_derivation: step_has_inference_rule8288923compute/get_dict_of_steps_in_derivation: step_id_has_expressions, HAS_INPUT8288923compute/get_dict_of_steps_in_derivation: step_id_has_expressions, HAS_FEED8288923compute/get_dict_of_steps_in_derivation: step_id_has_expressions, HAS_OUTPUT8288923compute/get_dict_of_steps_in_derivation: step_has_inference_rule2406189compute/get_dict_of_steps_in_derivation: step_id_has_expressions, HAS_INPUT2406189compute/get_dict_of_steps_in_derivation: step_id_has_expressions, HAS_FEED2406189compute/get_dict_of_steps_in_derivation: step_id_has_expressions, HAS_OUTPUT2406189compute/get_dict_of_steps_in_derivation: step_has_inference_rule5058701compute/get_dict_of_steps_in_derivation: step_id_has_expressions, HAS_INPUT5058701compute/get_dict_of_steps_in_derivation: step_id_has_expressions, HAS_FEED5058701compute/get_dict_of_steps_in_derivation: step_id_has_expressions, HAS_OUTPUT5058701compute/get_dict_of_steps_in_derivation: step_has_inference_rule7951655compute/get_dict_of_steps_in_derivation: step_id_has_expressions, HAS_INPUT7951655compute/get_dict_of_steps_in_derivation: step_id_has_expressions, HAS_FEED7951655compute/get_dict_of_steps_in_derivation: step_id_has_expressions, HAS_OUTPUT7951655compute/get_dict_of_steps_in_derivation: step_has_inference_rule1719281compute/get_dict_of_steps_in_derivation: step_id_has_expressions, HAS_INPUT1719281compute/get_dict_of_steps_in_derivation: step_id_has_expressions, HAS_FEED1719281compute/get_dict_of_steps_in_derivation: step_id_has_expressions, HAS_OUTPUT1719281compute/get_dict_of_steps_in_derivation: step_has_inference_rule9199474compute/get_dict_of_steps_in_derivation: step_id_has_expressions, HAS_INPUT9199474compute/get_dict_of_steps_in_derivation: step_id_has_expressions, HAS_FEED9199474compute/get_dict_of_steps_in_derivation: step_id_has_expressions, HAS_OUTPUT9199474compute/get_dict_of_steps_in_derivation: step_has_inference_rule7816443compute/get_dict_of_steps_in_derivation: step_id_has_expressions, HAS_INPUT7816443compute/get_dict_of_steps_in_derivation: step_id_has_expressions, HAS_FEED7816443compute/get_dict_of_steps_in_derivation: step_id_has_expressions, HAS_OUTPUT7816443compute/get_dict_of_steps_in_derivation: step_has_inference_rule4440231compute/get_dict_of_steps_in_derivation: step_id_has_expressions, HAS_INPUT4440231compute/get_dict_of_steps_in_derivation: step_id_has_expressions, HAS_FEED4440231compute/get_dict_of_steps_in_derivation: step_id_has_expressions, HAS_OUTPUT4440231compute/get_dict_of_steps_in_derivation: step_has_inference_rule9301092compute/get_dict_of_steps_in_derivation: step_id_has_expressions, HAS_INPUT9301092compute/get_dict_of_steps_in_derivation: step_id_has_expressions, HAS_FEED9301092compute/get_dict_of_steps_in_derivation: step_id_has_expressions, HAS_OUTPUT9301092compute/get_dict_of_steps_in_derivation: step_has_inference_rule2176682compute/get_dict_of_steps_in_derivation: step_id_has_expressions, HAS_INPUT2176682compute/get_dict_of_steps_in_derivation: step_id_has_expressions, HAS_FEED2176682compute/get_dict_of_steps_in_derivation: step_id_has_expressions, HAS_OUTPUT2176682compute/get_dict_of_steps_in_derivation: step_has_inference_rule5693906compute/get_dict_of_steps_in_derivation: step_id_has_expressions, HAS_INPUT5693906compute/get_dict_of_steps_in_derivation: step_id_has_expressions, HAS_FEED5693906compute/get_dict_of_steps_in_derivation: step_id_has_expressions, HAS_OUTPUT5693906compute/get_dict_of_steps_in_derivation: step_has_inference_rule2443846compute/get_dict_of_steps_in_derivation: step_id_has_expressions, HAS_INPUT2443846compute/get_dict_of_steps_in_derivation: step_id_has_expressions, HAS_FEED2443846compute/get_dict_of_steps_in_derivation: step_id_has_expressions, HAS_OUTPUT2443846compute/get_dict_of_steps_in_derivation: step_has_inference_rule8850230compute/get_dict_of_steps_in_derivation: step_id_has_expressions, HAS_INPUT8850230compute/get_dict_of_steps_in_derivation: step_id_has_expressions, HAS_FEED8850230compute/get_dict_of_steps_in_derivation: step_id_has_expressions, HAS_OUTPUT8850230compute/get_dict_of_steps_in_derivation: step_has_inference_rule2263601compute/get_dict_of_steps_in_derivation: step_id_has_expressions, HAS_INPUT2263601compute/get_dict_of_steps_in_derivation: step_id_has_expressions, HAS_FEED2263601compute/get_dict_of_steps_in_derivation: step_id_has_expressions, HAS_OUTPUT2263601compute/get_dict_of_steps_in_derivation: step_has_inference_rule1243960compute/get_dict_of_steps_in_derivation: step_id_has_expressions, HAS_INPUT1243960compute/get_dict_of_steps_in_derivation: step_id_has_expressions, HAS_FEED1243960compute/get_dict_of_steps_in_derivation: step_id_has_expressions, HAS_OUTPUT1243960compute/get_dict_of_steps_in_derivation: step_has_inference_rule1504022compute/get_dict_of_steps_in_derivation: step_id_has_expressions, HAS_INPUT1504022compute/get_dict_of_steps_in_derivation: step_id_has_expressions, HAS_FEED1504022compute/get_dict_of_steps_in_derivation: step_id_has_expressions, HAS_OUTPUT1504022compute/get_dict_of_steps_in_derivation: step_has_inference_rule4580682compute/get_dict_of_steps_in_derivation: step_id_has_expressions, HAS_INPUT4580682compute/get_dict_of_steps_in_derivation: step_id_has_expressions, HAS_FEED4580682compute/get_dict_of_steps_in_derivation: step_id_has_expressions, HAS_OUTPUT4580682compute/get_dict_of_steps_in_derivation: step_has_inference_rule8410033compute/get_dict_of_steps_in_derivation: step_id_has_expressions, HAS_INPUT8410033compute/get_dict_of_steps_in_derivation: step_id_has_expressions, HAS_FEED8410033compute/get_dict_of_steps_in_derivation: step_id_has_expressions, HAS_OUTPUT8410033