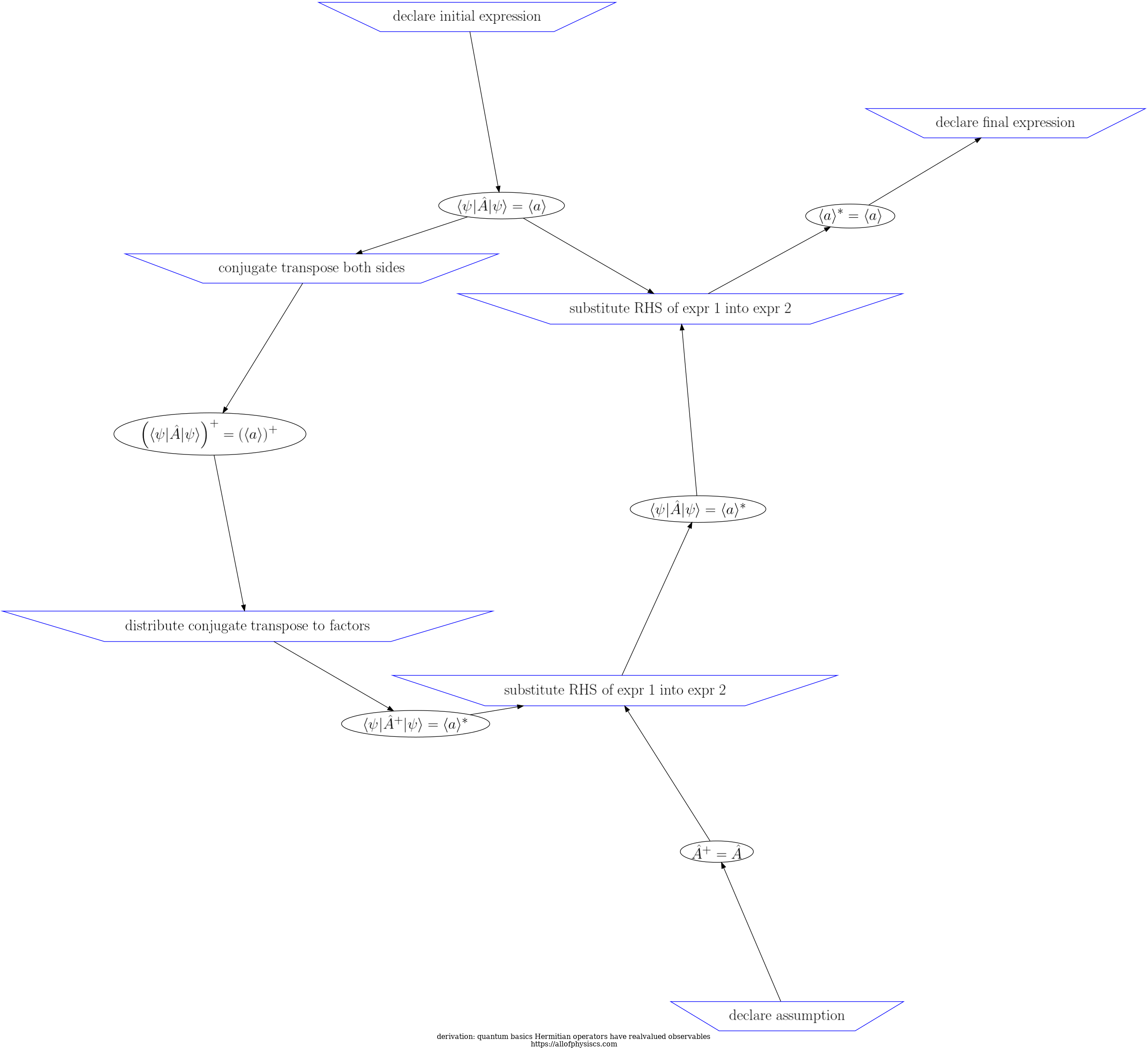
Return to navigation page or list derivations
| step | inference rule | input | feed | output | step validity (as per SymPy) |
|---|---|---|---|---|---|
| 1 |
|
|
no validation is available for declarations | ||
| 2 |
|
|
|
recognized infrule but not yet supported | |
| 3 |
|
|
|
recognized infrule but not yet supported | |
| 4 |
|
|
no validation is available for declarations | ||
| 5 |
|
|
|
name 'Bra' is not defined | |
| 6 |
|
|
|
invalid syntax (<string>, line 0) | |
| 7 |
|
|
no validation is available for declarations |
pdg_app/to_review_derivation: node_properties, derivation 7845153compute/get_dict_of_steps_in_derivation: steps_in_this_derivation8960513compute/get_dict_of_steps_in_derivation: step_has_inference_rule3531612compute/get_dict_of_steps_in_derivation: step_id_has_expressions, HAS_INPUT3531612compute/get_dict_of_steps_in_derivation: step_id_has_expressions, HAS_FEED3531612compute/get_dict_of_steps_in_derivation: step_id_has_expressions, HAS_OUTPUT3531612compute/get_dict_of_steps_in_derivation: get_step_has_sequence_index8960513compute/get_dict_of_steps_in_derivation: step_has_inference_rule7930269compute/get_dict_of_steps_in_derivation: step_id_has_expressions, HAS_INPUT7930269compute/get_dict_of_steps_in_derivation: step_id_has_expressions, HAS_FEED7930269compute/get_dict_of_steps_in_derivation: step_id_has_expressions, HAS_OUTPUT7930269compute/get_dict_of_steps_in_derivation: step_has_inference_rule5957452compute/get_dict_of_steps_in_derivation: step_id_has_expressions, HAS_INPUT5957452compute/get_dict_of_steps_in_derivation: step_id_has_expressions, HAS_FEED5957452compute/get_dict_of_steps_in_derivation: step_id_has_expressions, HAS_OUTPUT5957452compute/get_dict_of_steps_in_derivation: step_has_inference_rule8478936compute/get_dict_of_steps_in_derivation: step_id_has_expressions, HAS_INPUT8478936compute/get_dict_of_steps_in_derivation: step_id_has_expressions, HAS_FEED8478936compute/get_dict_of_steps_in_derivation: step_id_has_expressions, HAS_OUTPUT8478936compute/get_dict_of_steps_in_derivation: step_has_inference_rule8330466compute/get_dict_of_steps_in_derivation: step_id_has_expressions, HAS_INPUT8330466compute/get_dict_of_steps_in_derivation: step_id_has_expressions, HAS_FEED8330466compute/get_dict_of_steps_in_derivation: step_id_has_expressions, HAS_OUTPUT8330466compute/get_dict_of_steps_in_derivation: step_has_inference_rule8311022compute/get_dict_of_steps_in_derivation: step_id_has_expressions, HAS_INPUT8311022compute/get_dict_of_steps_in_derivation: step_id_has_expressions, HAS_FEED8311022compute/get_dict_of_steps_in_derivation: step_id_has_expressions, HAS_OUTPUT8311022compute/get_dict_of_steps_in_derivation: step_has_inference_rule4095833compute/get_dict_of_steps_in_derivation: step_id_has_expressions, HAS_INPUT4095833compute/get_dict_of_steps_in_derivation: step_id_has_expressions, HAS_FEED4095833compute/get_dict_of_steps_in_derivation: step_id_has_expressions, HAS_OUTPUT4095833pdg_app/to_review_derivation: get_list_of_step_dicts_in_this_derivation7845153pdg_app/to_review_derivation: get_list_of_sequence_values_for_derivation_id7845153000012pdg_app/to_review_derivation: get_list_node_dicts_of_type inference_rule7845153compute/get_dict_of_steps_in_derivation: step_has_inference_rule8182910compute/get_dict_of_steps_in_derivation: step_id_has_expressions, HAS_INPUT8182910compute/get_dict_of_steps_in_derivation: step_id_has_expressions, HAS_FEED8182910compute/get_dict_of_steps_in_derivation: step_id_has_expressions, HAS_OUTPUT8182910compute/get_dict_of_steps_in_derivation: step_has_inference_rule2757253compute/get_dict_of_steps_in_derivation: step_id_has_expressions, HAS_INPUT2757253compute/get_dict_of_steps_in_derivation: step_id_has_expressions, HAS_FEED2757253compute/get_dict_of_steps_in_derivation: step_id_has_expressions, HAS_OUTPUT2757253compute/get_dict_of_steps_in_derivation: step_has_inference_rule9305496compute/get_dict_of_steps_in_derivation: step_id_has_expressions, HAS_INPUT9305496compute/get_dict_of_steps_in_derivation: step_id_has_expressions, HAS_FEED9305496compute/get_dict_of_steps_in_derivation: step_id_has_expressions, HAS_OUTPUT9305496compute/get_dict_of_steps_in_derivation: step_has_inference_rule8390325compute/get_dict_of_steps_in_derivation: step_id_has_expressions, HAS_INPUT8390325compute/get_dict_of_steps_in_derivation: step_id_has_expressions, HAS_FEED8390325compute/get_dict_of_steps_in_derivation: step_id_has_expressions, HAS_OUTPUT8390325compute/get_dict_of_steps_in_derivation: step_has_inference_rule5455624compute/get_dict_of_steps_in_derivation: step_id_has_expressions, HAS_INPUT5455624compute/get_dict_of_steps_in_derivation: step_id_has_expressions, HAS_FEED5455624compute/get_dict_of_steps_in_derivation: step_id_has_expressions, HAS_OUTPUT5455624compute/get_dict_of_steps_in_derivation: step_has_inference_rule1338665compute/get_dict_of_steps_in_derivation: step_id_has_expressions, HAS_INPUT1338665compute/get_dict_of_steps_in_derivation: step_id_has_expressions, HAS_FEED1338665compute/get_dict_of_steps_in_derivation: step_id_has_expressions, HAS_OUTPUT1338665compute/get_dict_of_steps_in_derivation: step_has_inference_rule9577615compute/get_dict_of_steps_in_derivation: step_id_has_expressions, HAS_INPUT9577615compute/get_dict_of_steps_in_derivation: step_id_has_expressions, HAS_FEED9577615compute/get_dict_of_steps_in_derivation: step_id_has_expressions, HAS_OUTPUT9577615compute/get_dict_of_steps_in_derivation: step_has_inference_rule5480371compute/get_dict_of_steps_in_derivation: step_id_has_expressions, HAS_INPUT5480371compute/get_dict_of_steps_in_derivation: step_id_has_expressions, HAS_FEED5480371compute/get_dict_of_steps_in_derivation: step_id_has_expressions, HAS_OUTPUT5480371compute/get_dict_of_steps_in_derivation: step_has_inference_rule1794594compute/get_dict_of_steps_in_derivation: step_id_has_expressions, HAS_INPUT1794594compute/get_dict_of_steps_in_derivation: step_id_has_expressions, HAS_FEED1794594compute/get_dict_of_steps_in_derivation: step_id_has_expressions, HAS_OUTPUT1794594compute/get_dict_of_steps_in_derivation: step_has_inference_rule3513920compute/get_dict_of_steps_in_derivation: step_id_has_expressions, HAS_INPUT3513920compute/get_dict_of_steps_in_derivation: step_id_has_expressions, HAS_FEED3513920compute/get_dict_of_steps_in_derivation: step_id_has_expressions, HAS_OUTPUT3513920compute/get_dict_of_steps_in_derivation: step_has_inference_rule3301036compute/get_dict_of_steps_in_derivation: step_id_has_expressions, HAS_INPUT3301036compute/get_dict_of_steps_in_derivation: step_id_has_expressions, HAS_FEED3301036compute/get_dict_of_steps_in_derivation: step_id_has_expressions, HAS_OUTPUT3301036compute/get_dict_of_steps_in_derivation: step_has_inference_rule3837256compute/get_dict_of_steps_in_derivation: step_id_has_expressions, HAS_INPUT3837256compute/get_dict_of_steps_in_derivation: step_id_has_expressions, HAS_FEED3837256compute/get_dict_of_steps_in_derivation: step_id_has_expressions, HAS_OUTPUT3837256compute/get_dict_of_steps_in_derivation: step_has_inference_rule9995578compute/get_dict_of_steps_in_derivation: step_id_has_expressions, HAS_INPUT9995578compute/get_dict_of_steps_in_derivation: step_id_has_expressions, HAS_FEED9995578compute/get_dict_of_steps_in_derivation: step_id_has_expressions, HAS_OUTPUT9995578compute/get_dict_of_steps_in_derivation: step_has_inference_rule5357795compute/get_dict_of_steps_in_derivation: step_id_has_expressions, HAS_INPUT5357795compute/get_dict_of_steps_in_derivation: step_id_has_expressions, HAS_FEED5357795compute/get_dict_of_steps_in_derivation: step_id_has_expressions, HAS_OUTPUT5357795